Black Ribbon Top Left

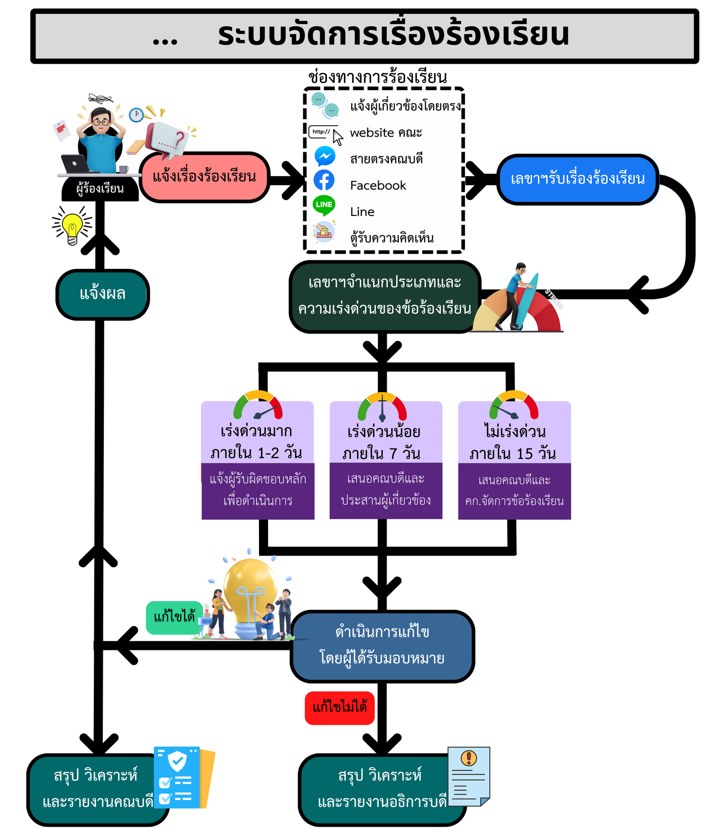
ระบบจัดการข้อร้องเรียน คณะเทคโนโลยีและการพัฒนาชุมชน (สำหรับบุคคลภายใน)


                                                                 

                                                                                                                                                                                   

                                                                                                                                         

 


 

   


 


(สำหรับบุคคลภายนอก)

 


สรุปผลจำนวนการร้องเรียนรวม

เรื่องร้องเรียนตามระยะเวลา รูปแบบ
ยื่นเรื่องด้วยตนเอง ช่องทางออนไลน์ ทางไปรษณีย์ ทาง E-mail
มกราคม - - - -
กุมภาพันธ์ - 2 - -
มีนาคม - 2 - -
เมษายน - - - -
พฤษภาคม - - - -
มิถุนายน - - - -
กรกฎาคม - - - -
สิงหาคม - - - -
กันยายน - - - -
ตุลาคม - - - -
พฤศจิกายน - - - -
ธันวาคม - - - -
รวม - 4 - -